有四大因素,支持跨境进口业务高速发展:
政策优势:19年以来跨境电商政策支持力度持续加大,进口商品范围与试点城市范围不断增加,还开通了退货渠道
消费升级:国民消费能力增强,消费支出成为经济增长最重要的驱动力;16年以来中产阶级稳步增长,促进用户规模高速增长;男性用户和年轻用户消费崛起;下沉市场三线及以下城市GMV提升空间大,直播带货形式多样,如保税仓直播、新增官方直播基地等,为消费者带来更直接与进口商品接触的机会
疫情影响:疫情期间,代购旅行购物受影响,消费需求转跨境电商;疫情国内线下渠道受阻,国外疫情发展态势不稳定,推动了国 际品牌加快布局中国市场和线上渠道,预计将有更多的国际品 牌进入中国线上市场
平台优势:跨境进口电商是消费者最优选择,尤其是B2C电商, 可以满足消费者高频多次的需求,且能提供较完善的售后服务和正品保障

市场规模
根据初步测算,2022年我国跨境电商进出口2.11万亿元,增长9.8%。其中,出口1.55万亿元,增长11.7%,进口0.56万亿元,增长4.9%。近年来,跨境电商发展迅速,国家陆续出台了相关支持政策,跨境电商优势和潜力有望进一步释放。
根据海关总署的数据推测,目前全中国跨境电商商家数4w+。有赞目前开通跨境服务的商家2600+家
中国跨境进口电商生态图谱
类目趋势
有赞主要切的品类在滋补保健、美妆、母婴、食品、酒水、宠物、医疗健康
消费人群
年轻人为进口品牌商品消费主力军
在线上进口消费市场,80后、90 后依然占据主流消费地位,26-35岁用户人群占比达到近五成。值得关注的是,46-55岁年龄段人群的进口消费热情也在快速提升。与 2019 年相比,2021年,46-55岁年龄段人群的进口品牌商品成交额增长了283%,极具消费潜力。
下沉市场进口消费的崛起
高线级市场仍是进口商品消费的主力,2022 年上半年,进口品牌市场中高线级市场成交额占比达 54%。而随着电商企业基础设施建设、供应链效率提升等方面逐步完善,近年来低线级市场的进口品牌商品成交额占比逐年提升。与2019年相比,2021年县域农村市场进口品牌商品成交额增长了174%。
一、何为跨境ERP
是指为跨境类商家服务,根据跨境保税进口电商的特殊性,在原一般贸易电商ERP上定制符合跨境进口电商业态功能的ERP,可实现海关品属性设置,一键三单报关,通关状态监管仓发货状态跟踪,海关税单对接等功能,帮助商家完成自动化报关,跨境分销一件代发订单处理,最终提升后端经营效率。同时跨境ERP同时还必须拥有正常ERP的订单管理,商品管理等功能。
二、何为三单合一
三单合一是海关的必要审核条件,意思是有赞商家需要把货从保税仓发到消费者手里,在提前备案的前提下,必须把该笔订单的“订单号、支付单号、物流单号”汇总上报到海关系统,海关审核三单信息统一无误后才会放行发货。
订单号由有赞产生,支付单号由支付机构(微信支付)产生,物流单号由快递公司产生
三、什么样的海淘商家需要ERP
1、2018年10月1日起,财政部、国家税务总局、商务部、海关总署日前联合发文明确,对跨境电子商务综合试验区电商出口企业实行免税新规,所以每一个多平台跨境服务商家需要一个跨境ERP。
2、如果您只在有赞平台上销售海淘商品,不需要提供跨境ERP。一般商家都会购买跨境服务商的服务,这些服务商通常会提供四单对碰的服务。
四、跨境商家选择有赞的原因
1、可以利用有赞的分销平台通过优质分销商卖货,可以点此查看分销市场介绍。
2、沉淀私域粉丝,通过有赞百种营销玩法传播推广。
3、有赞应用市场对接多个跨境服务商,支持商家多种选择,可点此查看有赞对接的跨境服务商。
五、跨境ERP是如何对接有赞的
1.商品发布流程:

2.订单发货流程(仓库包括保税仓,海淘直邮海外仓等)

3.获取特殊字段实现三单合一
跨境ERP除了其他电商ERP正常对接的一般贸易订单字段外,还需要对接的特殊的跨境字段:
-pay_type支付类型
-outer_transactions支付流水号(必须使用微信自有支付,需提前到财付通备案)
-payment最终支付价格
通过以上这3个字段加上商家在ERP中预设的公司支付商户号等信息完成支付报关
如何备案请参考该链接:https://pay.weixin.qq.com/wiki/d ... om.php?chapter=18_1,如果还有疑问可以咨询微信开放平台
商家通过给商品添加留言字段,留言字段内容为身份证号码,订购人姓名。通过开放字段,跨境ERP需要获取 id_card_number 海淘订单身份证号完成订单申报。同时,ERP可根据用户id来区分首次或多次购买的用户,标记某订单某商品的一些特殊标签,包括身份证信息。
待货物完成清关,监管仓货物放行后,ERP通过发货接口同步物流状态到有赞,提醒商家和卖家。
六、跨境ERP是如何对接保税仓的

七、选择跨境ERP还需要关注
1.对接的电商平台数量
2.开通的海外仓数量
3.对接的海关口岸和报关中心名单
4.是否支持分销商订单和分润管理
5.是否提供完备的支付报关能力
6.是否有从保税产品申报、仓储、物流、报关报检等一条龙的解决方案服务能力
这里推荐一家比较靠谱的ERP公司,货之家,有赞五星级服务商

营业执照+特殊资质(列如食品需要食品经营许可证或者预包装)
法人手持身份证照(如图)+身份证正反面照片(共三张)或代办人手持身份证照+身份证正反面照片(共三张)+法人身份证正反面照片(共两张)+代办人授权书照
无门店提供3张公司照片或店铺后台截图3张
开户银行许可证或者开户行证明(如图)
邮箱:
经营地址:
商户名称:
开户意愿确认函:个人主体无需上传,其他主体不论法人或代办人认证,均为必填项,无公章的个体户可按手印替代公章(如下文件)
境外企业经营证明文件(执照)、地址明细境外企业负责人护照或港澳台通行证、大陆身份证产品需要海关备案、境内企业在海关备案
关税政策方面:
消费者购买进口商品,涉及到三种税:关税,消费税,增值税。
关税:是引进出口商品经过一国关境时,由政府所设置的海关向其引进出口商所征收的税收
消费税:是以消费品的流转额作为征税对象的各种税收的统称,多数在生产或进口环节缴纳
增值税:是以商品(含应税劳务)在流转过程中产生的增值额作为计税依据而征收的一种流转税
跨境商品之所以有价格优势,是因为国家针对跨境商品免关税,另外两种税只按照70%征收

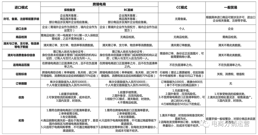
不同进口形式的关税对比:
一般贸易:以到岸价格为税基,全额缴纳关税、消费税、增值税,同时售卖环节+流通环节增值税
跨境进口(保税、BC直邮):以终端零售价格为税基,在限额以内(每年2.6万,每次5000元),免关税,按 70%缴纳消费税与增值税。补充链接:跨境电商商品税率参照表
个人直邮(CC):以海外零售实际价格缴纳行邮税,或有一定概率不缴税(未抽查)
免税店:关税、增值税、消费税,三项全免

说明:以上案例,海外批发价 500、海外零售价 800、国内零售价 1000
额外知识点:离岛免税(免税渠道)和跨境免税(跨境电商)有什么区别?
说明:一般贸易,假设该物品在进口商家售卖给中国消费者,商家还需进一步缴纳在中国大陆的流通环节增值税。